2024违禁词敏感词一览表,抖音内容创作者必看!

为什么我的直播突然停播了?
我的账户为何被封?
上传的视频为何未通过审查?
尽管我上传的视频品质上乘,为何观看量却寥寥无几?
……
这类问题对于从事抖音运营和电商的人而言,并不是新鲜事,很多人都有过这样的经历,至今仍然记忆犹新。
提及“敏感词汇”,从事运营、市场推广、营销以及短视频创作的人格外小心,甚至保持高度警惕。然而,这些词汇往往又显得非常难以捉摸,让人感到困惑不解。每当发布广告或视频时,总是小心翼翼,生怕触碰到禁忌。
但实际上,仔细分析就会发现,这些敏感词汇大都有规律可循,只需提前避开,便可减少不必要的担忧。
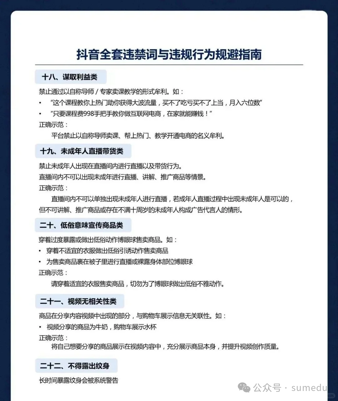
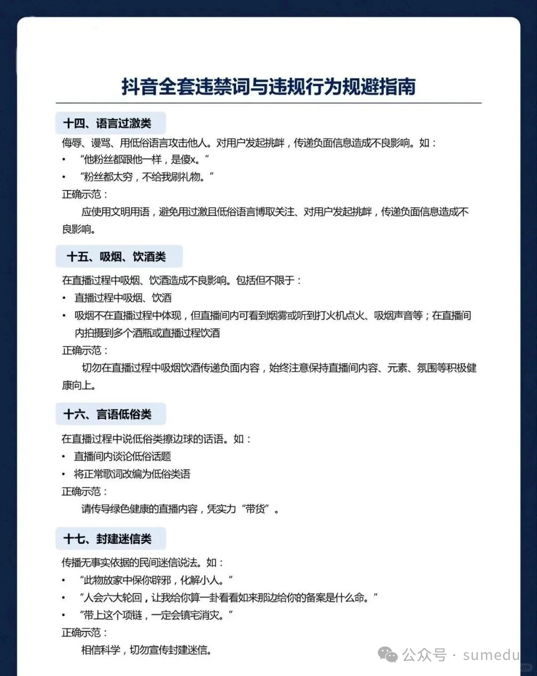
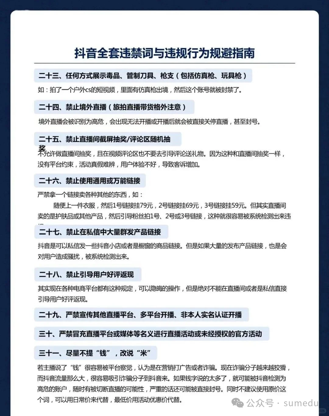
本次主要聚焦于抖音平台,我整理了需要大家了解并避免使用的词汇,建议大家先收藏起来,然后慢慢研究。
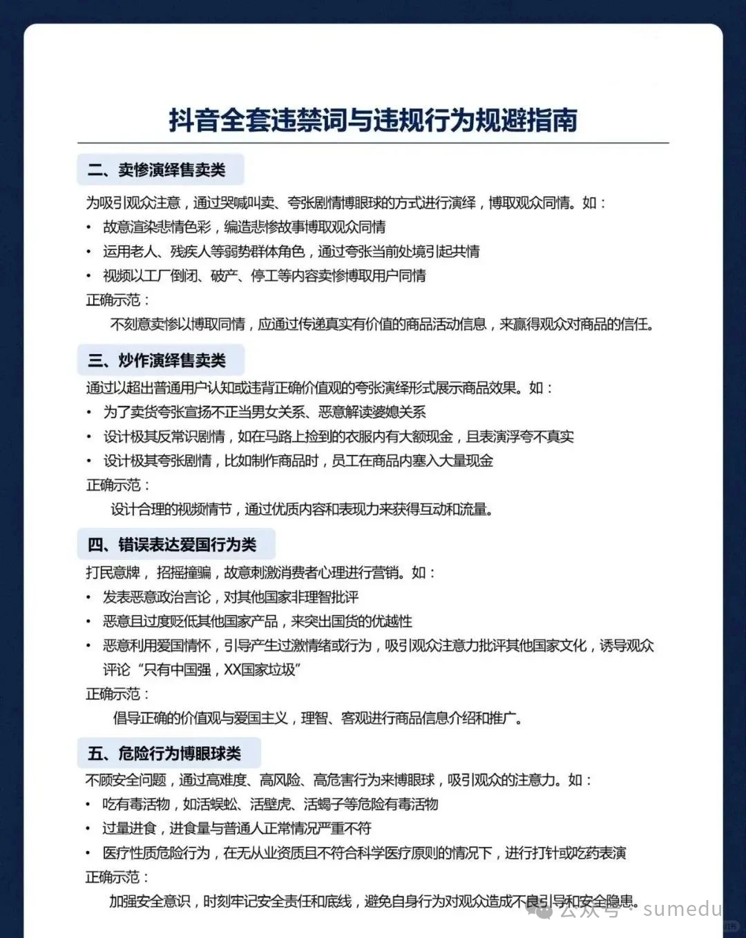
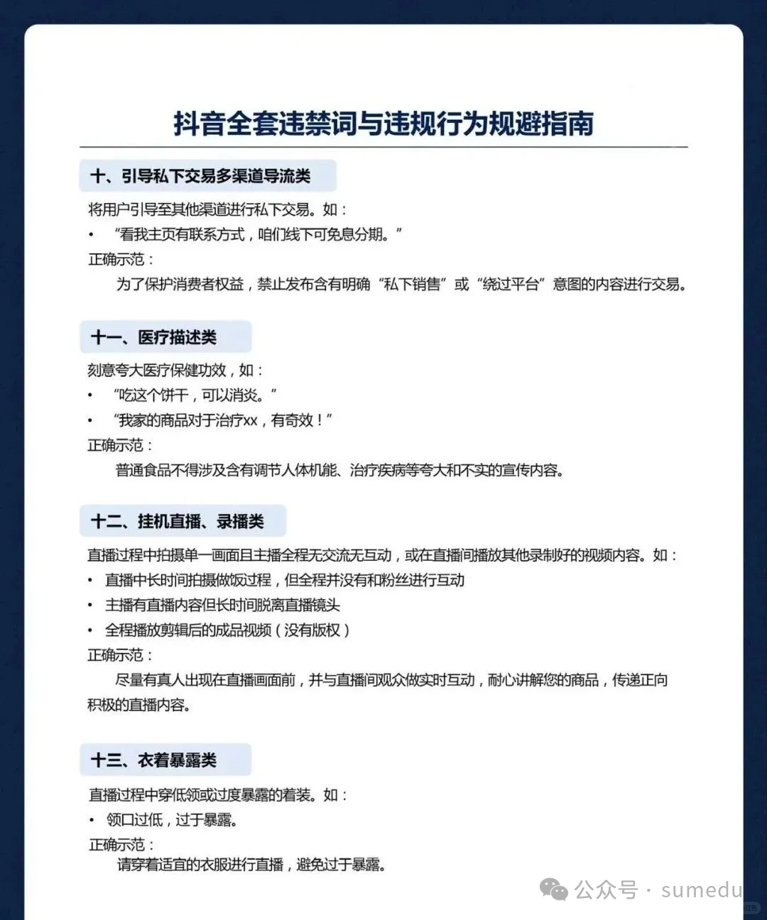
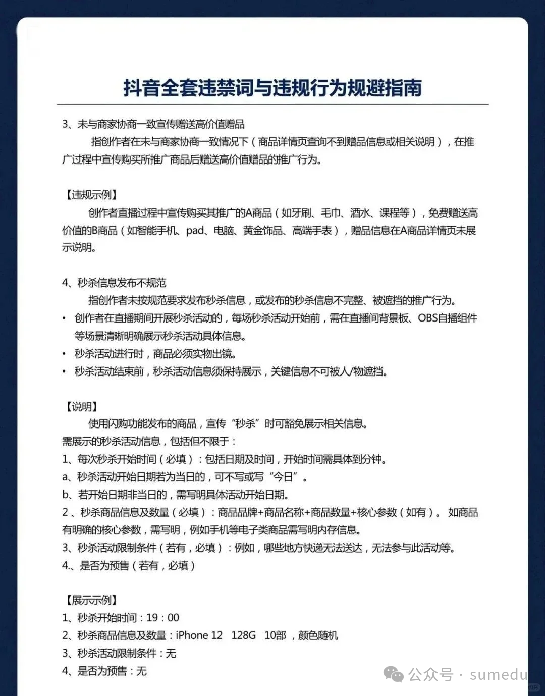
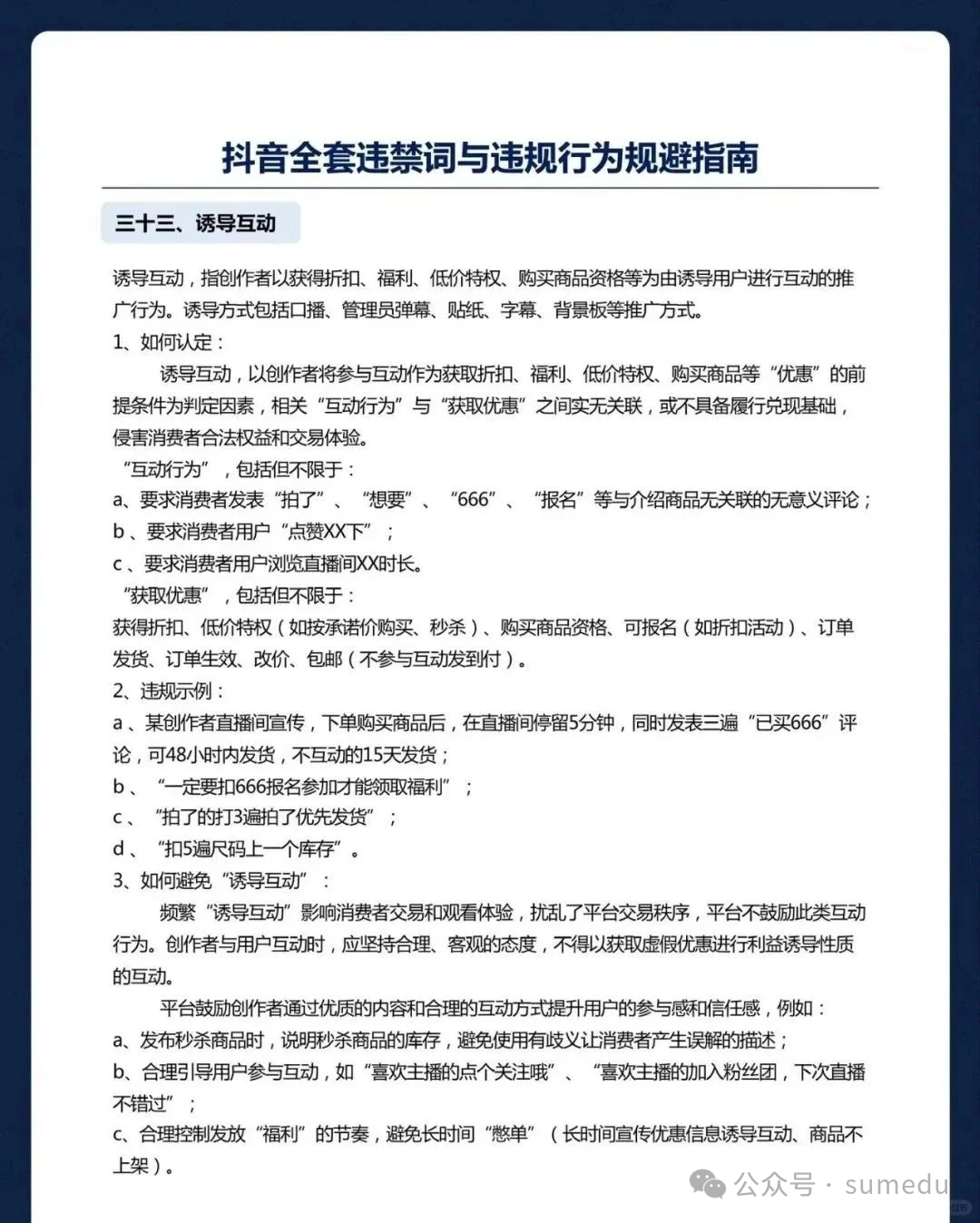
2024违禁词敏感词一览表,抖音内容创作者必看!
2024违禁词敏感词一览表,抖音内容创作者必看!
2024违禁词敏感词一览表,抖音内容创作者必看!
2024违禁词敏感词一览表,抖音内容创作者必看!
2024违禁词敏感词一览表,抖音内容创作者必看!
2024违禁词敏感词一览表,抖音内容创作者必看!
2024违禁词敏感词一览表,抖音内容创作者必看!
2024违禁词敏感词一览表,抖音内容创作者必看!
2024违禁词敏感词一览表,抖音内容创作者必看!
2024违禁词敏感词一览表,抖音内容创作者必看!
2024违禁词敏感词一览表,抖音内容创作者必看!
2024违禁词敏感词一览表,抖音内容创作者必看!
2024违禁词敏感词一览表,抖音内容创作者必看!
2024违禁词敏感词一览表,抖音内容创作者必看!
最终,友情提示:抖音平台上对敏感词的定义可能会随着政策变动而更新,因此,内容创作者们需要密切留意平台发布的最新通知及规则,以保证所发布内容的合规。
以上,就是今天给小伙伴分享的内容,希望能帮到大家。
2024违禁词敏感词一览表,抖音内容创作者必看!
2024违禁词敏感词一览表,抖音内容创作者必看!
2024违禁词敏感词一览表,抖音内容创作者必看!2024违禁词敏感词一览表,抖音内容创作者必看!
声明:分享内容仅供参考之用,不代表本平台对其真实性负责。部分素材、内容取自网络,如有侵权请联系邮箱1849987398@qq.com 删除。

© 版权声明
THE END
喜欢就支持一下吧
点赞7 分享
评论 抢沙发

请登录后发表评论

    暂无评论内容